发布者:机械工程学院发布时间:2022-04-28浏览次数:1097
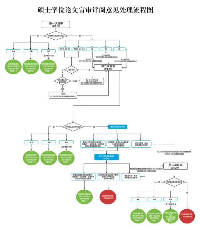
硕士学位文论盲审评阅意见处理流程图.jpg
博士学位文论盲审评阅意见处理流程图.jpg
MK平台
备案序号:苏ICP备10088665号